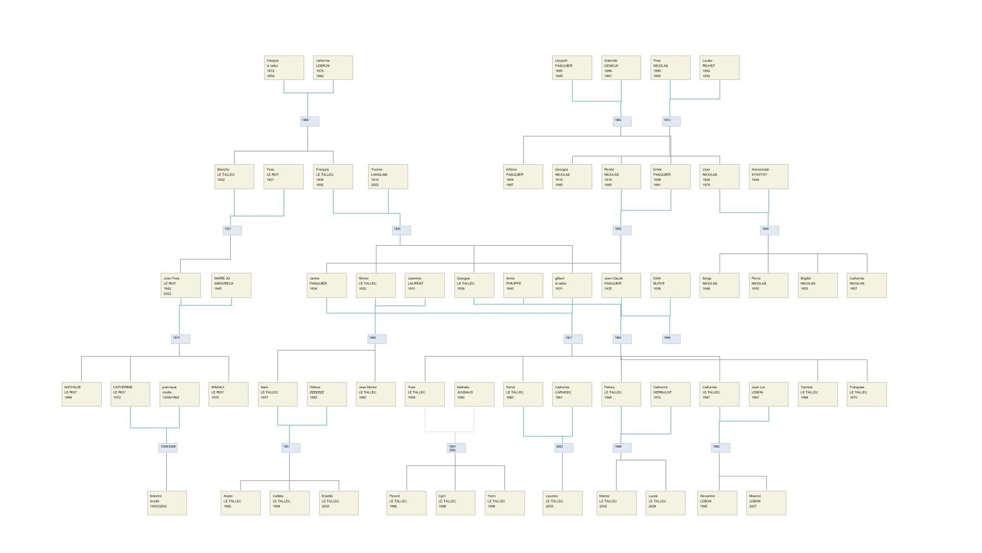
En cours d'élaboration
L'arbre est encore incomplet, merci pour votre compréhension.
Pour le visualiser, cliquer dessus et n'hésitez pas à zoomer dans l'image.
Un grand écran en mode paysage est préférable.

